Language
English
Indonesia
Việt nam
ไทย
首頁
產品中心
火災自動報警及消防聯動控製係統
工業消防
氣體滅火控製係統
氣體滅火設備
可燃氣體探測報警係統
消防應急照明和疏散指示係統
防火門監控係統
電氣火災監控係統
消防設備電源狀態監控係統
家用無線安全監控係統
家用火災安全係統
消防應急疏散餘壓監控係統
消防物聯網遠程監控係統
解決方案
消防解決方案
新聞中心
公司新聞
熱門新聞
消防知識
售後服務
技術支持
產品維修
關於我們
公司簡介
核心文化
質量方針
環境與職業健康安全
發展曆程
榮譽資質
典型工程
視頻展示
聯係我們
聯係方式
人才招聘
合作加盟
English
Indonesia
Việt nam
ไทย
當前位置:
首頁
>
新聞中心
>
公司新聞
新聞中心
NEWS
公司新聞
熱門新聞
消防知識
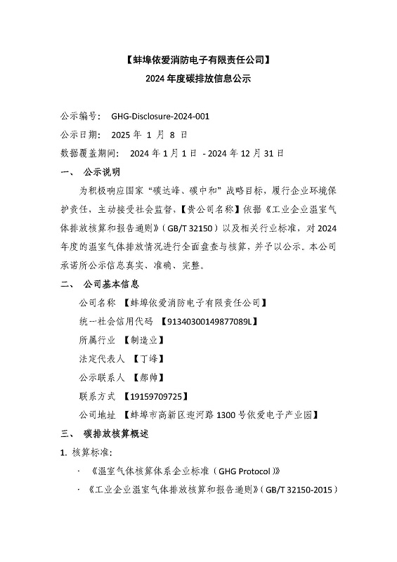
蚌埠依愛消防電子有限責任公司2024年碳排放公示
時間:2025-01-09
< 上一篇
返回列表
< 下一篇
產品中心
火災自動報警及消防聯動控製係統
工業消防
氣體滅火控製係統
氣體滅火設備
可燃氣體探測報警係統
消防應急照明和疏散指示係統
防火門監控係統
電氣火災監控係統
消防設備電源狀態監控係統
家用無線安全監控係統
家用火災安全係統
消防應急疏散餘壓監控係統
消防物聯網遠程監控係統
解決方案
消防解決方案
新聞中心
公司新聞
熱門新聞
消防知識
售後服務
技術支持
產品維修
關於我們
公司簡介
核心文化
質量方針
環境與職業健康安全
發展曆程
榮譽資質
典型工程
視頻展示
聯係我們
Copyright © 2018 蚌埠依愛消防電子有限責任公司 地址:安徽省蚌埠市高新區迎河路1300號
皖ICP備12019673號-8